d88尊龙官方网站_尊龙d88皆选ag发财网

关于我们

您当前所在位置: 首页 > 关于我们 > 公司荣誉

基于PGA900的薄膜微压传感器研究

发布日期:2026-01-31  浏览次数:

  鹿文龙(1985—),男,工程师,主要研究方向:传感器及调理电路设计、测试测量、信号采集与处理。

  微压传感器是一种压力传感器,可测量微小压力,广泛应用于工业控制、石油管道、水利水电、航空航天等行业[1-2]。传统的微压传感器基于硅压阻式测量原理,存在温度特性差的缺点[3]。本文基于溅射薄膜式测压原理[4],选择器,充分发挥薄膜传感器技术优势,研制出薄膜微压传感器,并对传感器的性能进行了考核验证。

  薄膜微压传感器采用应变式测压原理,如图1 所示,传感器的敏感元件由基底、绝缘膜、合金膜、保护膜组成[5]。基底可传递并感应外界压力,将压力量转换为应变量。绝缘膜、合金膜和保护膜依次从下往上镀制在基底材料上,绝缘膜为SiO2材料,具有良好的绝缘特性,用于隔离基底和合金膜。合金膜为金属材料,通过离子测控溅射技术镀制成特定的应变丝栅图形,如图2 所示。应变丝栅由2 个主栅电阻和2 个辅栅电阻组成,形成1个惠斯通电桥。基底的应变传递至合金膜后,应变丝栅会产生变形,从而引起惠斯通电桥输出发生改变。电桥的输出电压变化与外界压力变化存在比例关系,通过测量电桥电压便可实现对压力的测量。保护膜位于合金膜上表面,材料为SiO2,对合金膜起到保护作用。

  传统微压传感器基于硅压阻原理,通过半导体制造技术在确定晶向制作相同的4 个感压电阻,由电阻组成惠斯通电桥。当承受压力时,电阻的电阻率发生变化,引起电阻值变化,电桥失去平衡产生电压信号。电桥电路原理如图2 所示,输出信号满足公式1 关系。由于半导体材料的温度特性不稳定,当温度变化时电桥电阻会发生变化,传感器的输出会发生较大漂移,所以硅压阻微压传感器的温度特性较差。

  与硅压阻原理不同,薄膜微压传感器为应变式原理,外界压力引起合金膜的应变丝栅发生应变,其中主栅电阻被拉伸产生正向应变,阻值增大;辅栅电阻被压缩产生负向应变,阻值减小。电桥失去平衡,输出差分电压信号。薄膜微压传感器的应变丝栅电阻为金属材料,电阻的电阻率稳定,不会随温度发生变化。丝栅是通过离子磁控溅射工艺将同种靶材材料原子溅射沉积而成的,镀制结束后再经过激光调阻技术对丝栅电阻进行精密调整。镀制的丝栅电阻材料均匀,不含杂质,温度特性一致。如2 所示,在敏感芯体的非应变区域溅射镀制温度补偿丝栅,可用来补偿传感器的温度灵敏度漂移,所以薄膜微压传感器具有良好的温度特性。

  但是,由于薄膜微压传感器的应变丝栅为金属材质,材料弹性模量较大,外界压力引起的应变量很小,所以传感器的输出灵敏度较低。为提高传感器输出信号质量,需要采取措施提高输出灵敏度。

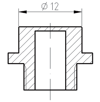
  常规的溅射薄膜敏感芯体结构如图3 所示,外形呈“礼帽”状,上端面密封,下端面内部开有深槽[6]。上端面用于感受外界压力,外径为12 mm。当压力变化时上端面会产生相对应变,应变会引起镀制的丝栅电阻变形,电桥输出对应电压信号。

  由于微压传感器的量程很小,而敏感芯体为金属材质,通常弹性模量较大。相同压力条件下,芯体的应变量与芯体上端面厚度成反比。而芯体的输出灵敏度则与芯体的应变量成正比。要提高芯体的输出灵敏度就必须进一步减小上端面厚度,这给芯体加工带来了很大的难度。

  研究中对敏感芯体的结构进行了改进,如图4 所示,改进后的敏感芯体为内腔带硬质芯式结构,即芯体的感压内腔带有一块硬质芯,整个芯体上表面为Φ18 mm,硬质芯直径为Φ7 mm。当压力作用于芯体内腔,由于硬质芯的存在,应变变形集中分布到内腔上表面硬质芯外围区域。与常规结构相比,相同压力产生的应变量增大,敏感芯体的输出灵敏度显著提高。

  微压传感器的量程小,通常要求具有绝压测量能力。而传统的溅射薄膜压力传感器由于敏感芯体暴露在外,只能测量表压压力而不能测量绝压压力。研究中设计了密封组件结构,用于密封敏感芯体上表面,为敏感芯体提供真空环境,从而实现绝对压力的测量。

  密封组件由密封壳体、金属插针和堵盖组成,金属插针通过玻璃烧结工艺密封烧结在密封壳体上,在真空条件下将密封壳体焊接在压力接口座上,并将堵盖焊接在密封壳体顶部,可以为敏感芯体提供一个真空环境,实现对绝对压力的测量。

  转接电路板位于密封结构内部,焊接固定在金属插针上,并与薄膜芯体上表面保持水平,采用金丝焊接技术焊接薄膜芯体焊盘和转接电路板焊盘,可将芯体信号引出至外部电路,实现信号转接。

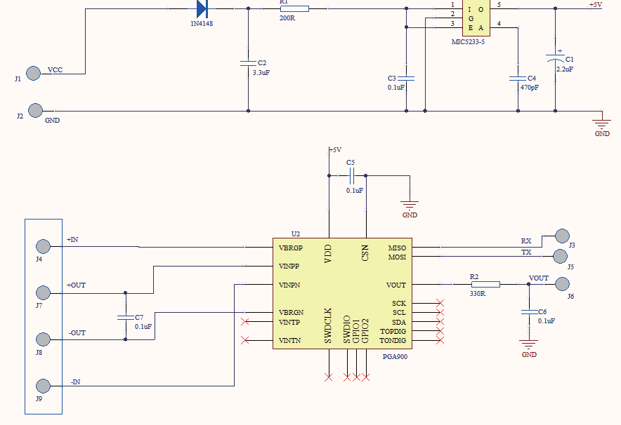
  薄膜微压传感器使用PGA900进行信号调理,该芯片是一款面向电阻式传感器的信号调理器,具有数字和模拟输出的可编程传感器信号调理功能。PGA900具有2 路模拟信号输入,分别为1 路压力信号和1 路温度信号,可对2 路信号实现采集、放大和调理,采集精度每路为24 位,压力信号的放大倍数最大为400 倍,温度信号的放大倍数最大为20 倍。凭借片上ARM CortexM0 处理器实现温度补偿、线性化等校准算法。PGA900带有1 路可编程增益放大器的14 位DAC 模拟输出。具备SPI、I2C、通用异步收发器(UART)和2 个通用输入输出(GPIO)端口访问数据和配置寄存器。同时还保留1 个单线接口OWI,支持通过电源引脚进行单线通信和配置,无需使用额外线路。片内内置温度传感器,采集温度范围为-40~150 ℃。PGA900 传感器灵敏度可调节范围为1~135 mV/V,内部有1 kB 数据的SRAM、128字节的EEPROM 和8 kB 的软件存储器。内部框图如图5 所示。

  溅射薄膜敏感芯体的输出灵敏度在PGA900 的信号调节范围内,敏感芯体连接至VBRGP、VINPP、VINPN、VBRGN,使用片内温度传感器采集环境温度。PGA900 可实现对敏感芯体的信号放大、输出校准和温度补偿。PGA900 的最高工作温度可达150 ℃,还可用于制作耐高温型薄膜微压传感器。基于PGA900 的薄膜微压传感器信号调理电路如图6 所示。

  信号调理电路由稳压芯片MIC5233-5 和信号调理器PGA900 组成,其中稳压芯片将外部电压稳定至5 V 为PGA900 供电,PGA900 对电压进一步滤波处理后为薄膜芯体供电。薄膜芯体输出的毫伏级信号进入PGA900,由PGA900 内部集成的可调增益仪表放大器对信号进行放大处理,放大后的信号由24 位AD 转换器转换为数字量。通过上位机软件控制PGA900 内部的ARM 处理器对数字量进行非线性修正、端点标定和归一化处理,经调理后的数字量由14 位DA 转换器转换为标准电压信号输出。

  使用上位机软件通过串口可以操作PGA900 内部的ARM 处理器,可控制A/D 采集、校准参数计算、EEPROM 下载和D/A 输出等过程。软件可以利用校准算法对采集到的传感器数据进行端点校正和线]。校准后的参数可以存入片内EEPROM,防止数据丢失。校准完成后,PGA900 上电读取参数,输出正确电压值。

  从量程下限加载到量程上限的压力,观察装置的气密情况,检查测试仪器和电源电压,根据量程范围,给传感器施加3 次满量程预压。根据满量程确定均匀分布的检定级(不少于5级)。按检定级逐点进行正、反3 个压力循环。根据这3 个循环的测试数据, 按标准QJ28A计算出静态特性指标。传感器的输出特性方程为

  Y=a+bX(式中:X为校准压力值;Y为对应于各校准压力值的电压输出值;a为特性方程的截距;b为特性方程的斜率。)

在线客服
服务热线

服务热线

微信咨询
返回顶部
X

截屏,微信识别二维码

微信号:

(点击微信号复制,添加好友)

打开微信

微信号已复制,请打开微信添加咨询详情!